皇冠官网
热门标签

皇冠信用平台出租出售 _46岁!国盾量子董事长今日离世

时间:2025-12-19   阅读:946   评论:152

皇冠信用账号申请(www.huangguan.hk)如开申请会员_账号,皇冠体育_怎么注册代理—皇冠信用网招登1登2登3皇冠信用网平台出租)来源:上海证券报

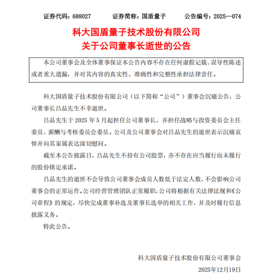
12月18日晚间,国盾量子(688027)公告,公司董事长吕品不幸逝世皇冠信用平台出租出售 。

公告显示,吕品于2025年5月起担任公司董事长,并担任战略与投资委员会主任委员、薪酬与考核委员会委员皇冠信用平台出租出售 。截至本公告披露日,吕品不持有公司股票,亦不存在应当履行而未履行的股份锁定承诺。

公司表示,吕品的逝世不会导致公司董事会成员人数低于法定人数,不会影响公司董事会的正常运作皇冠信用平台出租出售 。公司经营管理团队正常履职,公司将根据有关法律法规和《公司章程》的规定,尽快完成董事补选及董事长选举的相关工作,并及时履行信息披露义务。

皇冠信用平台出租出售
_46岁皇冠信用平台出租出售
!国盾量子董事长今日离世

此前,合肥高新公安曾发布一则警情通报皇冠信用平台出租出售 。

2025年1月,国盾量子发布系列公告,公司完成向特定对象中电信量子集团的非公开发行,后者直接持有国盾量子21.86%股份,并通过与中科大资产经营有限责任公司、彭承志签订的《一致行动协议》,合计控制公司40.43%的股份表决权,成为国盾量子控股股东皇冠信用平台出租出售 。中电信量子集团是中国电信的子公司,国务院国资委成为国盾量子实际控制人。

国盾量子于2025年5月30日召开第四届董事会第十三次会议,董事会一致选举吕品担任公司第四届董事会董事长,任期自董事会审议通过之日起至第四届董事会任期届满之日止皇冠信用平台出租出售 。

据国盾量子此前公告,吕品,1979年7月生,中国国籍,无永久境外居留权,硕士研究生学历皇冠信用平台出租出售 。吕品历任中国电信集团有限公司市场部副总经理,中国电信股份有限公司市场部副总经理,中国电信股份有限公司安徽分公司副总经理、党委委员,中国电信集团有限公司安徽分公司副总经理;现任中电信量子信息科技集团有限公司董事长、党委书记,中电信量子科技有限公司董事长。

上一篇:皇冠足球管理平台出租 _男子把80万奔驰借给朋友找对象撑面,自己每天打车、挤公交,朋友却将车抵押3万元还债……

下一篇:皇冠登3管理出租 _贾明儒21分刘传兴16+8 山西主场赢球送浙江3连败

网友评论